南通     |     为您提供专业工程类考试培训、成人教育、企业服务等一站式服务!
马上关注:    |    联系我们    |    400-690-7198 客服热线:
学校公告
文章详情

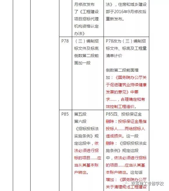
2018年二建《法规》新旧教材对比

学校公告
2018-01-10 15:10:59

      告诉二建同学们一个好消息,2018二建教材上市啦!

      将2017版教材与2018版教材对比之后,发现还是有许多改动的。小铁铁建议大家还是购买新的教材哦!

      既然2018年二建新教材可以到手了,算一算,距离6月二建考试不再遥远,留给同学们的时间越来越少!同学们现在就要安下心,积极开始二建备考啦!

      铁军为了帮助同学们更好地备考二建,在2018年隆重推出直播课程!


    看到一本比一本厚的书你是否感到压力山大?看到一个比一个难懂得知识点你是否感到通关无望?没有时间和精力深入系统学习怎么办?让铁军带你披荆斩棘,让名师带您梳理学习思路、明确各章节重点,一举通关不是梦。

直播课优势:

优势1:APP在线直播,随时随地享干货,多人共同学习,铁军直播,只为你在学习的路上不孤单;

优势2:行业名师精讲考点,不怕零基础;轻松备考过二建。

优势3:互动让学习更加轻松、名师当堂答疑无后顾之忧;

优势4:结合最新考试大纲,对教材进行全面、系统的讲解;

优势5:对历年考试考点进行全面分析,帮助学员了解考试重点、难点,夯实学习基础;

优势6:宏观把控学习整体导向,让广大学员有条不紊的轻松备考;

直通车
教学评价
遇见 在路上
2018-12-29 15:36:05
消防太难啦!想放弃啦,有跟我一样奋斗消防的么
晴天
2018-11-11 10:45:43
这次的活动真给力,面授课只要一折,果断报名,希望多来点这样又便宜又良心的课
阳光正好
2018-06-29 16:30:33
我这种基础比较薄弱的,非常明智的选择了全程班,为自己的明智点赞,真的好,很全面
朱可昕
2018-06-04 12:50:02
真心强烈推荐大家去筑学通做题,题目好全哦,还有很多真题卷、模拟卷,都省得我在网上找些乱七八糟的了
简简单单
2018-02-27 19:53:59
陈印老师的课真好,条理特别清楚,一听就懂,不愧是大师级别
我是BIM建模师
2017-05-12 13:17:17
BIM考试还有一个月也要考了
12345
2017-05-10 08:42:57
"> 快二级建造师考试了,冲刺班满员,坐不下了 这么多人。
轻易Go Die
2017-01-11 10:08:58
一建太难了,完全没信心啊我,主要是我完全没时间去看书背知识点啊,急死
认真的雪
2017-01-03 16:57:03
一开始这门课的时候确实被教材的厚度吓了一跳,对自己不是很有自信。我认为电子化教学是一种很好的方式,它把教材变薄了,把精华的东西展现在我们面前,使大家的学习和复习更有针对性,也增强了大家学好这门课的信心。感谢老师在百忙之中作出了精美的课件,它对我们学习的帮助非常大。
倪春艳
2016-07-16 15:54:55
教学安排的循序渐进性、层次分明性、系统完整性、密切适中性如何